根据《甘肃省教育厅关于公布2024年省级大学生学科专业竞赛项目的通知》(甘教高函〔2024〕13号),现将2024年上半年省教育厅主办、相关高校承办的第十届甘肃省大学生数智化企业经营沙盘大赛、大学生结构设计竞赛、第二届甘肃省大学生节能减排社会实践与科技竞赛获奖名单等22项省级大学生学科专业竞赛项目获奖名单予以公布。

我校师生共获得省级奖项57项,其中一等奖13项,二等奖17项,三等奖27项,获优秀组织奖1项。
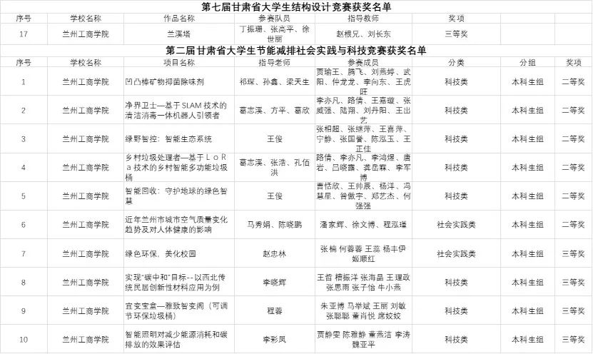
第十届大学生数智化企业经营沙盘大赛获三等奖1项;第十四届全国大学生电子商务“创新、创意及创业”挑战赛甘肃赛区选拔赛获一等奖6项,二等奖2项;第十六届全国大学生广告艺术大赛甘肃赛区选拔赛暨“人文甘肃”高校师生艺术设计大赛获一等奖4项,二等奖1项,三等奖5项;第五届甘肃省大学生测绘技能大赛获一等奖1项,二等奖3项,第十七届全国大学生先进成图技术与产品信息建模创新大赛甘肃赛区获一等奖1项,二等奖4项,三等奖7项;第二届甘肃省大学生节能减排社会实践与科技竞赛获二等奖6项,三等奖4项,第十届全国大学生统计建模大赛甘肃赛区选拔赛获一等奖1项,二等奖1项,三等奖3项;第七届甘肃省大学生结构设计竞赛获三等奖1项;第十一届“学创杯”全国大学生创业综合模拟大赛甘肃赛区获三等奖3项;第四届甘肃省高等学校新商科大赛获一等奖1项,二等奖4项,三等奖8项,第三届甘肃省财务数智化大赛(财务大数据赛项)获三等奖2项。
大学生学科专业竞赛是提升大学生专业学习能力、激 发学习创造热情、提高实践创新本领的重要平台。注重专业性、实践性、创新性,不断提升竞赛质量和水平,充分发挥学科专业竞赛对教育教学改革的促进作用,不断提高人才培养质量。
今后,学校将以各类竞赛为抓手,以培养学生的创新意识和创新能力为着力点,持续推进创新创业课程体系改革,完善创新人才培养机制,强化创新创业学习实践,加强创新创业师资队伍建设,力争在各类学科竞赛和创新创业竞赛中获得更加优异的成绩。









(撰稿:祁琛 审核:张浩)



